Product Summary
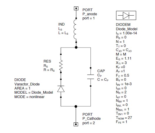
The SMV1251-074LF is a silicon hyperabrupt junction varactor diode. The SMV1251-074LF is designed for use in VCOs with low tuning voltage operation. The SMV1251-074LF of varactors is characterized for capacitance and resistance over temperature. SPICE models are provided.
Parametrics
SMV1251-074LF absolute maximum ratings: (1)Reverse voltage (VR): 15 V; (2)Forward current (IF): 20 mA; (3)Power dissipation (PD): 250 mW; (4)Storage temperature (TST): -55°C to +150°C; (5)Operating temperature (TOP): -55°C to +125°C.
Features
SMV1251-074LF features: (1)High capacitance ratio, C0.3 V/C4.7 V = 12 typ; (2)Multiple packages SOT-23, SOD-323, SC-70 and SC-79; (3)Designed for high volume commercial applications; (4)SPICE models are available.
Diagrams
(Hong Kong)





