Product Summary
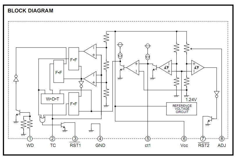
The M62050FP is a voltage threshold detector designed for detection of 3V supply voltage and generation of a system reset pulse. It is suitable for microcontroller systems. The IC, a supervisor of the MCU operations, dissipates low current of 0.6mA (typ) during normal operations of the MCU systems. The M62050FP has 2 selectable threshold voltages, which allows applying it to a high precision system design.
Parametrics
M62050FP absolute maximum ratings: (1)Power supply voltage: 15V; (2)Input voltage: -0.3 to 5V; (3)Output voltage: 15V; (4)Output current: 10mA; (5)Internal power dissipation: 625mW; (6)Heat reduction rate: 4.40 mW/℃; (7)Operating ambient temperature: -20 to +70℃; (8)Storage temperature: -55 to +125℃.
Features
M62050FP features: (1)Watchdog timer (supervisor for 2 system voltages); (2)Power-on reset timer; (3)Low current consumption, 0.6mA (typ) at Vcc = 3V; (4)Wide supply voltage range, Vcc = 7V (max).
Diagrams

| Image | Part No | Mfg | Description | ![]() |
Pricing (USD) |
Quantity | ||||
|---|---|---|---|---|---|---|---|---|---|---|
![]() |
![]() M62050FP |
![]() Other |
![]() |
![]() Data Sheet |
![]() Negotiable |
|
||||
| Image | Part No | Mfg | Description | ![]() |
Pricing (USD) |
Quantity | ||||
![]() |
![]() M6200 |
![]() |
![]() SWITCH KEYLOCK 2POS 6A PANEL |
![]() Data Sheet |
![]() Negotiable |
|
||||
![]() |
![]() M62001 |
![]() Other |
![]() |
![]() Data Sheet |
![]() Negotiable |
|
||||
![]() |
![]() M62001FP |
![]() Other |
![]() |
![]() Data Sheet |
![]() Negotiable |
|
||||
![]() |
![]() M62001L |
![]() Other |
![]() |
![]() Data Sheet |
![]() Negotiable |
|
||||
![]() |
![]() M62002 |
![]() Other |
![]() |
![]() Data Sheet |
![]() Negotiable |
|
||||
![]() |
![]() M62003 |
![]() Other |
![]() |
![]() Data Sheet |
![]() Negotiable |
|
||||
(Hong Kong)









