Product Summary
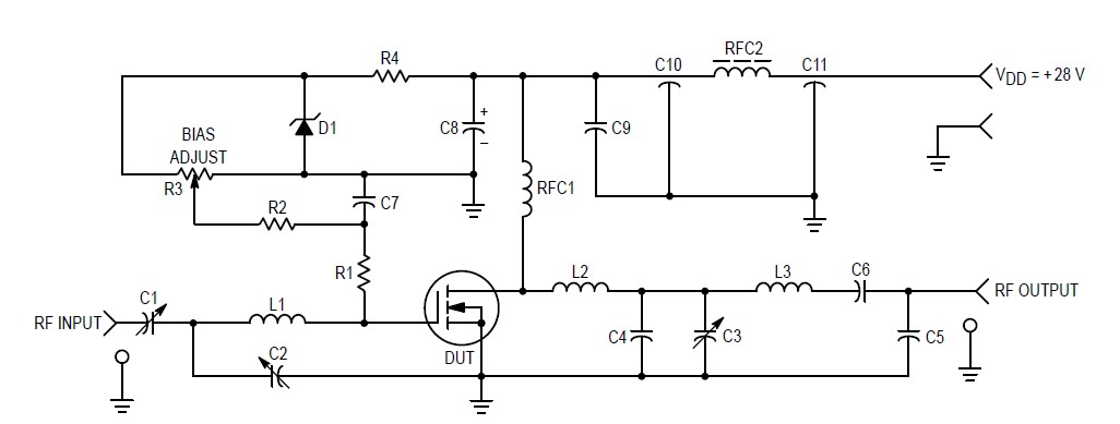
The MRF136 is an N-channel MOS broadband RF power FET. The MRF136 is designed for wideband large–signal amplifier and oscillator applications up to 400 MHz range, in either single ended or push–pull configuration.
Parametrics
MRF136 absolute maximum ratings: (1)Drain–Source Voltage VDSS: 65 Vdc; (2)Drain–Gate Voltage (RGS = 1.0 MW)VDGR: 65 Vdc; (3)Gate–Source Voltage VGS: ±40 Vdc; (4)Drain Current — Continuous ID: 2.5 Adc; (5)Total Device Dissipation @ TC = 25℃: 55Watts; (6)Storage Temperature Range Tstg: -65 to +150 ℃; (7)Operating Junction Temperature TJ: 200 ℃.
Features
MRF136 features: (1)Small–Signal and Large–Signal Characterization; (2)100% Tested For Load Mismatch At All Phase Angles With 30:1 VSWR; (3)Space Saving Package For Push–Pull Circuit Applications; (4)Excellent Thermal Stability, Ideally Suited For Class A Operation; (5)Facilitates Manual Gain Control, ALC and Modulation Techniques.
Diagrams

| Image | Part No | Mfg | Description | ![]() |
Pricing (USD) |
Quantity | ||||||||||||
|---|---|---|---|---|---|---|---|---|---|---|---|---|---|---|---|---|---|---|
![]() |
![]() MRF136 |
![]() M/A-COM Technology Solutions |
![]() Transistors RF MOSFET Power 5-400MHz 15Watts 28Volt Gain 16dB |
![]() Data Sheet |
![]()
|
|
||||||||||||
![]() |
![]() MRF136Y |
![]() Other |
![]() |
![]() Data Sheet |
![]() Negotiable |
|
||||||||||||
(Hong Kong)










