Product Summary
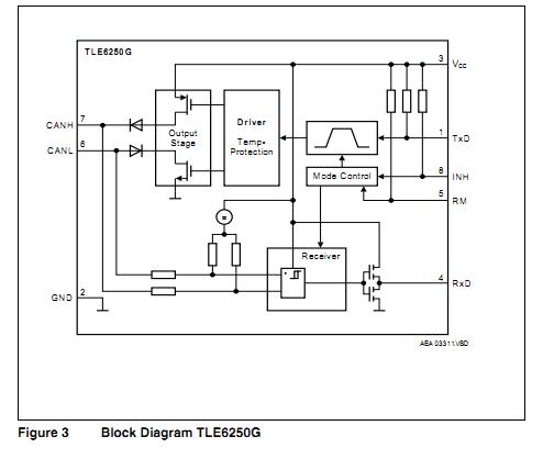
The TLE6250GV is a monolithic integrated circuit that is available as bare die as well as in a PG-DSO-8 package. The TLE6250GV is optimized for high speed differential mode data transmission in automotive and industrial applications and it is compatible to ISO/DIS 11898. The TLE6250GV work as an interface between the CAN protocol controller and the physical differential bus in both, 12 V and 24 V systems.
Parametrics
TLE6250GV absolute maximum ratings: (1)Supply voltage, VCC: -0.3 to 6.5 V; (2)CAN input voltage (CANH, CANL), VCANH/L: -40 to 40 V; (3)Logic voltages at INH, RM, TxD, RxD, VI: -0.3 to VCC when 0 V < VCC < 5.5 V; (4)Electrostatic discharge voltage at CANH, CANL, VESD: -6 to 6 kV when human body model (100 pF via 1.5 kΩ); (5)Electrostatic discharge voltage, VESD: -2 to 2 kV when human body model (100 pF via 1.5 kΩ); (6)Junction temperature, Tj: -40 to 160℃.
Features
TLE6250GV features: (1)CAN data transmission rate up to 1 MBaud; (2)Receive-only Mode and Stand-by Mode; (3)Suitable for 12 V and 24 V applications; (4)Excellent EMC performance (very high immunity and very low emission); (5)Version for 5 V and 3.3 V microcontrollers; (6)Bus pins are short circuit proof to ground and battery voltage; (7)Overtemperature protection; (8)Very wide temperature range (-40℃ up to 150℃); (9)Green Product (RoHS compliant); (10)AEC Qualified.
Diagrams

![]() |
![]() TLE6208-3G |
![]() Infineon Technologies |
![]() Motor / Motion / Ignition Controllers & Drivers Triple-Half-Bridge |
![]() Data Sheet |
![]()
|
|
||||||||||
![]() |
![]() TLE6208-6G |
![]() Infineon Technologies |
![]() Motor / Motion / Ignition Controllers & Drivers Six-fold Half-Bridge Driver |
![]() Data Sheet |
![]()
|
|
||||||||||
![]() |
![]() TLE6209 |
![]() Other |
![]() |
![]() Data Sheet |
![]() Negotiable |
|
||||||||||
![]() |
![]() TLE6209R |
![]() Infineon Technologies |
![]() Motor / Motion / Ignition Controllers & Drivers 7A H-Bridge 150mA DC-MOTORAPPS |
![]() Data Sheet |
![]() Negotiable |
|
||||||||||
![]() |
![]() TLE6210 |
![]() Other |
![]() |
![]() Data Sheet |
![]() Negotiable |
|
||||||||||
![]() |
![]() TLE6211 |
![]() Other |
![]() |
![]() Data Sheet |
![]() Negotiable |
|
||||||||||
(Hong Kong)









