Product Summary
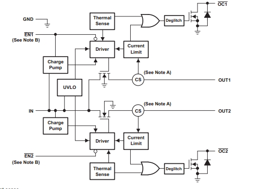
The TPS2068DGNR is a power-distribution switch. The TPS2068DGNR incorporates 70-mΩ N-channel MOSFET power switches for power-distribution systems that require single or dual power switches in a single package. Applications of the TPS2068DGNR include: Heavy Capacitive Loads and Short-Circuit Protections.
Parametrics
TPS2068DGNR absolute maximum ratings: (1) Input voltage range, VI(IN) , Input voltage range, VI(ENx) , VI(ENx) , Voltage range, VI(OC) , VI(/OCx) VI: -0.3 to 6V; (2) Output voltage range, VO(OUT) , VO(OUTx) Vo: -0.3 to 6V; (3) Continuous output current, IO(OUT) , IO(OUTx) : Internally limited; (4) Operating virtual junction temperature range Tj: -40°Cto 105°C; (5) Storage temperature range Tstg: –65°Cto 150°C; (6) Electro staticdis charge (ESD) protection, Human body model MIL-STD-883C: 2kV, Charge device model (CDM) : 500V.
Features
TPS2068DGNR features: (1) 70-mΩ High-Side MOSFET; (2) 1.5-A Continuous Current; (3) Thermal and Short-Circuit Protection; (4) Accurate Current Limit (1.6Amin, 2.6Amax) ; (5) Operating Range: 2.7Vto 5.5V; (6) 0.6-ms Typical Rise Time; (7) Undervoltage Lockout; (8) Deglitched Fault Report (OC) ; (9) No OC Glitch During Power Up; (10) 1-µA Maximum Standby Supply Current; (11) Reverse Current Blocking; (12) TPS2060/64 Temperature Range: 0°Cto 70°C; (13) TPS2068/69 Temperature Range: -40°Cto 85°C; (14) ESD Protection; (15) UL Listed–File No.E169910.
Diagrams

| Image | Part No | Mfg | Description | ![]() |
Pricing (USD) |
Quantity | ||||||||||||
|---|---|---|---|---|---|---|---|---|---|---|---|---|---|---|---|---|---|---|
![]() |
![]() TPS2068DGNR |
![]() Texas Instruments |
![]() Power Switch ICs - USB Current-Ltd Pwr- Distr Switch |
![]() Data Sheet |
![]()
|
|
||||||||||||
![]() |
![]() TPS2068DGNRG4 |
![]() Texas Instruments |
![]() Power Switch ICs - USB Crnt-Ltd Pwr-Dist Sw |
![]() Data Sheet |
![]()
|
|
||||||||||||
(Hong Kong)









