Product Summary
The mrf18060blr5 is an N-Channel Enhancement–Mode Lateral MOSFET. Designed for PCN and PCS base station applications with frequencies from 1.8 to 2.0 GHz. Suitable for FM, TDMA, CDMA and multicarrier amplifier applications. To be used in Class AB for PCN–PCS/cellular radio and WLL applications.
Parametrics
mrf18060blr5 absolute maximum ratings: (1)Drain–Source Voltage: 65 Vdc; (2)Gate–Source Voltage:–0.5 to +15 Vdc; (3)Storage Temperature Range:–65 to +150℃; (4)Operating Junction Temperature: 200 ℃.
Features
mrf18060blr5 features: (1)Typical GSM Performance, Full Frequency Band (1805 – 1880 MHz); (2)Internally Matched, Controlled Q, for Ease of Use; (3)High Gain, High Efficiency and High Linearity; (4)Integrated ESD Protection; (5)Designed for Maximum Gain and Insertion Phase Flatness; (6)Capable of Handling 10:1 VSWR, @ 26 Vdc, 60 Watts CW Output Power; (7)Excellent Thermal Stability; (8)Available in Tape and Reel. R3 Suffix = 250 Units per 56 mm, 13 Inch Reel.
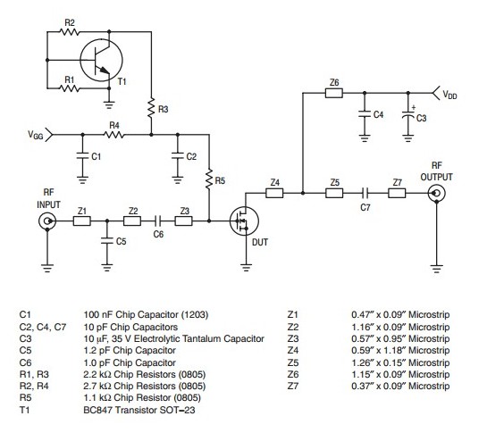
Diagrams

(Hong Kong)






