Product Summary
The mrf18085als is a RF Power Field-Effect Transistor. Designed for GSM and GSM EDGE base station applications with frequencies from 1800 to 2000 MHz. Suitable for TDMA, CDMA and multicarrier amplifier applications. To be used in Class AB for PCN-PCS/ cellular radio and WLL applications. Specified for GSM- GSM EDGE 1805-1880 MHz.
Parametrics
mrf18085als absolute maximum ratings: (1)Drain-Source Voltage VDSS: -0.5, +65 Vdc; (2)Gate-Source Voltage VGS: ±15 Vdc; (4)Total Device Dissipation @ TC = 25°C (1)PD: 273 W; (5)Storage Temperature Range Tstg: -65 to +150 °C; (6)Operating Junction Temperature TJ: 200 °C.
Features
mrf18085als features: (1)Internally Matched, Controlled Q, for Ease of Use; (2)High Gain, High Efficiency and High Linearity; (3)Integrated ESD Protection; (4)Designed for Maximum Gain and Insertion Phase Flatness; (5)Capable of Handling 5:1 VSWR, @ 26 Vdc, @ P1dB Output Power, @ f = 1805 MHz; (6)Excellent Thermal Stability; (7)Characterized with Series Equivalent Large-Signal Impedance Parameters; (8)Available with Low Gold Plating Thickness on Leads. L Suffix Indicates 40μ″ Nominal; (9)In Tape and Reel. R3 Suffix = 250 Units per 56 mm, 13 inch Reel.
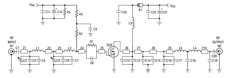
Diagrams

| Image | Part No | Mfg | Description | ![]() |
Pricing (USD) |
Quantity | ||||||
|---|---|---|---|---|---|---|---|---|---|---|---|---|
![]() |
![]() MRF18085ALSR3 |
![]() Freescale Semiconductor |
![]() Transistors RF MOSFET Power RF POWER LDMOS NI-780LS |
![]() Data Sheet |
![]() Negotiable |
|
||||||
![]() |
![]() MRF18085ALSR5 |
![]() |
![]() IC MOSFET RF N-CHAN NI-780S |
![]() Data Sheet |
![]()
|
|
||||||
(Hong Kong)










