Product Summary
The mrf1946 an NPN silicon power transistor. It is designed for 12.5 volt large–signal power amplifiers in commercial and industrial equipment.
Parametrics
mrf1946 absolute maximum ratings: (1)Collector–Emitter Voltage VCEO: 16 Vdc; (2)Collector–Base Voltage VCBO: 36 Vdc; (3)Emitter–Base Voltage VEBO: 4.0 Vdc; (4)Collector Current — Continuous IC: 8.0 Adc; (5)Total Device Dissipation @ TA = 25℃ PD: 100Watts; Derate above 25℃: 0.57W/℃; (6)Storage Temperature Range Tstg: –65 to +150 ℃; (7)Junction Temperature TJ: 200 ℃.
Features
mrf1946 features: (1)High Common Emitter Power Gain; (2)Specified 12.5 V, 175 MHz Performance; Output Power = 30 Watts; Power Gain = 10 dB; Efficiency = 60%; (3)Diffused Emitter Resistor Ballasting; (4)Characterized to 220 MHz; (5)Load Mismatch at High Line and Overdrive Conditions.
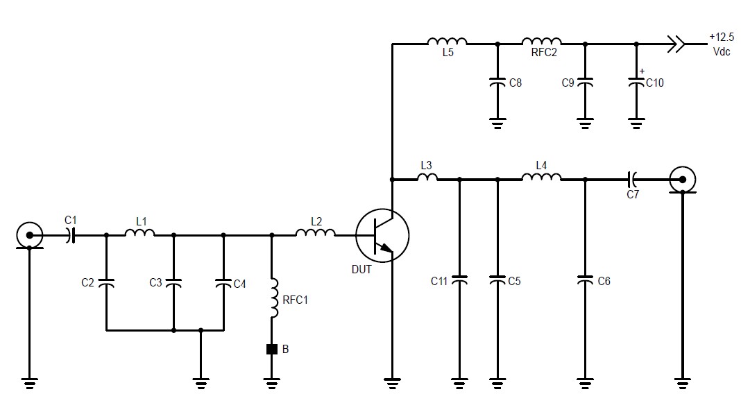
Diagrams

| Image | Part No | Mfg | Description | ![]() |
Pricing (USD) |
Quantity | ||||
|---|---|---|---|---|---|---|---|---|---|---|
![]() |
![]() MRF1946 |
![]() TriQuint Semiconductor |
![]() RF Amplifier RF Bipolar Trans |
![]() Data Sheet |
![]() Negotiable |
|
||||
![]() |
![]() MRF1946A |
![]() TriQuint Semiconductor |
![]() RF Amplifier RF Bipolar Trans |
![]() Data Sheet |
![]() Negotiable |
|
||||
(Hong Kong)









