Product Summary
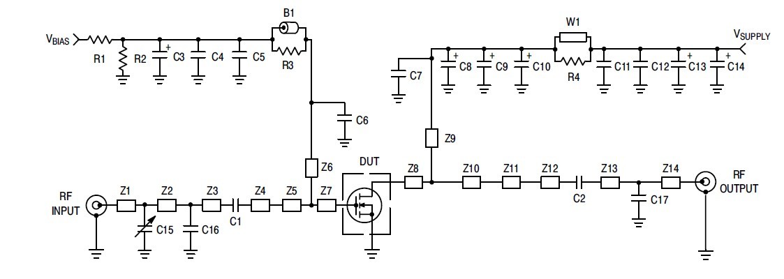
The mrf5s19100hr3 is a RF power field effect transistor. The mrf5s19100hr3 is designed for PCN and PCS base station applications with frequencies up to 1.9 to 2.0 GHz. Suitable for TDMA, CDMA and multicarrier amplifier applications.
Parametrics
mrf5s19100hr3 absolute maximum ratings: (1)Drain-Source Voltage VDSS: 65 Vdc; (2)Gate-Source Voltage VGS: -0.5, +15 Vdc; (3)Total Device Dissipation @ TC = 25°C PD: 269 W; (4)Storage Temperature Range Tstg: - 65 to +150 °C; (5)Operating Junction Temperature TJ: 200 °C.
Features
mrf5s19100hr3 features: (1)Capable of Handling 10:1 VSWR, @ 28 Vdc, 1960 MHz, 100 Watts CW Output Power; (2)Characterized with Series Equivalent Large-Signal Impedance Parameters; (3)Internally Matched, Controlled Q, for Ease of Use; (4)Qualified Up to a Maximum of 32 VDD Operation; (5)Integrated ESD Protection; (6)Lower Thermal Resistance Package; (7)Low Gold Plating Thickness on Leads, 40μ″ Nominal; (8)In Tape and Reel. R3 Suffix = 250 Units per 56 mm, 13 Inch Reel.
Diagrams

| Image | Part No | Mfg | Description | ![]() |
Pricing (USD) |
Quantity | ||||||||||||
|---|---|---|---|---|---|---|---|---|---|---|---|---|---|---|---|---|---|---|
![]() |
![]() MRF5S19100HR3 |
![]() |
![]() MOSFET RF N-CHAN 28V 22W NI-780 |
![]() Data Sheet |
![]() Negotiable |
|
||||||||||||
| Image | Part No | Mfg | Description | ![]() |
Pricing (USD) |
Quantity | ||||||||||||
![]() |
![]() MRF517 |
![]() Other |
![]() |
![]() Data Sheet |
![]() Negotiable |
|
||||||||||||
![]() |
![]() MRF5174 |
![]() Advanced Semiconductor, Inc. |
![]() Transistors RF Bipolar Power RF Transistor |
![]() Data Sheet |
![]()
|
|
||||||||||||
![]() |
![]() MRF5176 |
![]() Advanced Semiconductor, Inc. |
![]() Transistors RF Bipolar Power RF Transistor |
![]() Data Sheet |
![]()
|
|
||||||||||||
![]() |
![]() MRF521 |
![]() Other |
![]() |
![]() Data Sheet |
![]() Negotiable |
|
||||||||||||
![]() |
![]() MRF5211LT1 |
![]() Other |
![]() |
![]() Data Sheet |
![]() Negotiable |
|
||||||||||||
![]() |
![]() MRF525 |
![]() TriQuint Semiconductor |
![]() RF Amplifier RF Bipolar Trans |
![]() Data Sheet |
![]() Negotiable |
|
||||||||||||
(Hong Kong)









