Product Summary
The mrf6s21140 is an N-Channel Enhancement -Mode Lateral MOSFET Designed for PCN and PCS base station applications with frequencies from 1930 to 1990 MHz. Suitable for TDMA, CDMA and multicarrier amplifier applications. To be used in Class AB for PCN-PCS/cellular radio and WLL applications.
Parametrics
mrf6s21140 absolute maximum ratings: (1)Drain-Source Voltage VDSS: -0.5, +68 Vdc; (2)Gate-Source Voltage VGS: -0.5, +12 Vdc; (3)Total Device Dissipation, PD 530W; (4)Storage Temperature Range Tstg: - 65 to +150℃; (5)Operating Junction Temperature TJ: 200℃.
Features
mrf6s21140 features: (1)Capable of Handling 10:1 VSWR, @ 28 Vdc, 1960 MHz, 140 Watts CW Output Power; (2)Characterized with Series Equivalent Large-Signal Impedance Parameters; (3)Internally Matched for Ease of Use; (4)Qualified Up to a Maximum of 32 VDD Operation; (5)Integrated ESD Protection; (6)Lower Thermal Resistance Package; (7)Designed for Lower Memory Effects and Wide Instantaneous Bandwidth Applications; (8)Low Gold Plating Thickness on Leads, 40μ Nominal; (9)Pb-Free and RoHS Compliant; (10)In Tape and Reel. R3 Suffix = 250 Units per 56 mm, 13 inch Reel.
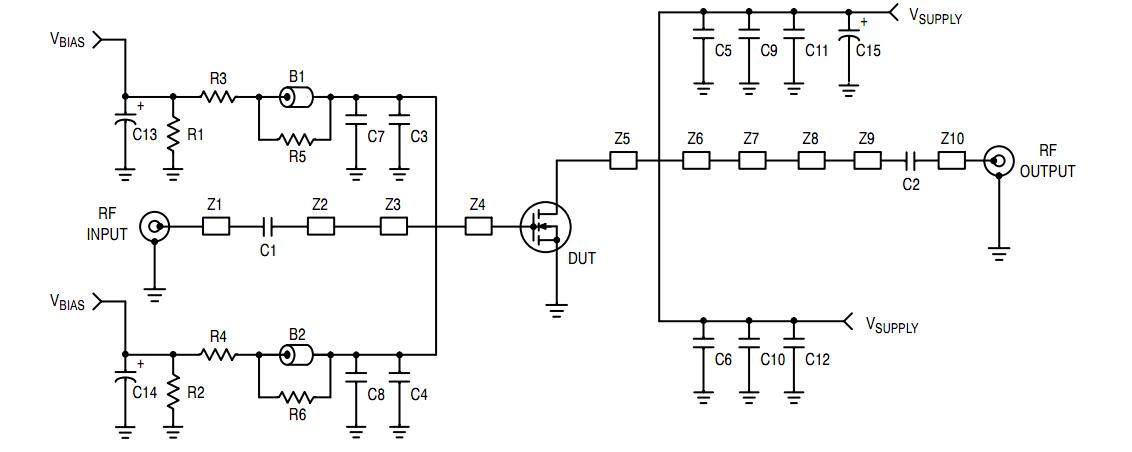
Diagrams

| Image | Part No | Mfg | Description | ![]() |
Pricing (USD) |
Quantity | ||||||||
|---|---|---|---|---|---|---|---|---|---|---|---|---|---|---|
![]() |
![]() MRF6S21140HR |
![]() Other |
![]() |
![]() Data Sheet |
![]() Negotiable |
|
||||||||
![]() |
![]() MRF6S21140HR3 |
![]() Freescale Semiconductor |
![]() Transistors RF MOSFET Power HV6 LDMOS 30W NI880H |
![]() Data Sheet |
![]()
|
|
||||||||
![]() |
![]() MRF6S21140HSR5 |
![]() Freescale Semiconductor |
![]() Transistors RF MOSFET Power HV6 LDMOS 30W NI880HS |
![]() Data Sheet |
![]() Negotiable |
|
||||||||
![]() |
![]() MRF6S21140HSR3 |
![]() Freescale Semiconductor |
![]() Transistors RF MOSFET Power HV6 LDMOS 30W NI880HS |
![]() Data Sheet |
![]() Negotiable |
|
||||||||
![]() |
![]() MRF6S21140HR5 |
![]() Freescale Semiconductor |
![]() Transistors RF MOSFET Power HV6 LDMOS 30W NI880H |
![]() Data Sheet |
![]() Negotiable |
|
||||||||
![]() |
![]() MRF6S21140HS |
![]() Other |
![]() |
![]() Data Sheet |
![]() Negotiable |
|
||||||||
(Hong Kong)









