Product Summary
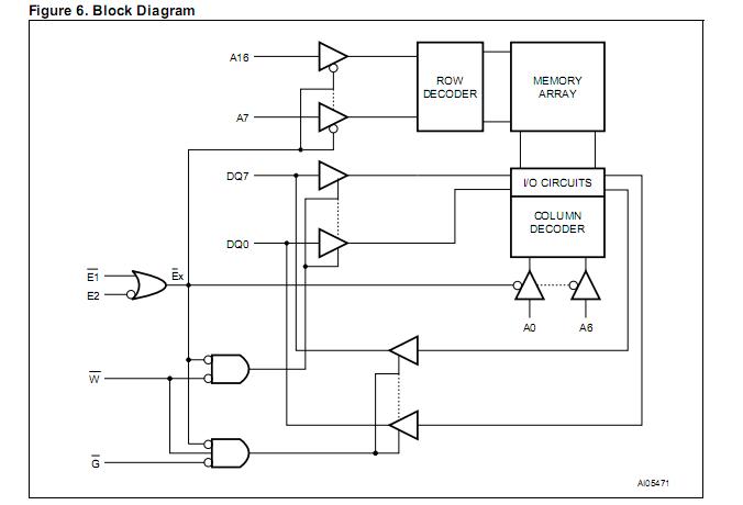
The M68AF127BM55MC6 is a 1Mbit (1,048,576 bit) CMOS SRAM, organized as 131,072 words by 8 bits. The M68AF127BM55MC6 features fully static operation requiring no external clocks or timing strobes, with equal address access and cycle times. It requires a single 4.5 to 5.5V supply.
Parametrics
M68AF127BM55MC6 absolute maximum ratings: (1)Output Current: 20mA; (2)Ambient Operating Temperature:–55 to 125℃; (3)Storage Temperature:–65 to 150℃; (4)Supply Voltage:–0.5 to 6.5V; (5)Input or Output Voltage:–0.5 to VCC +0.5V; (6)Power Dissipation:1W.
Features
M68AF127BM55MC6 features: (1)SUPPLY VOLTAGE: 4.5 to 5.5V; (2)128K x 8 bits SRAM with output enable; (3)equal cycle and access times: 55ns; (4)low standby current; (5)low vcc data retention: 2V; (6)tri-state common I/O; (7)low active and standby power.
Diagrams

![]() |
![]() M68AF031A |
![]() Other |
![]() |
![]() Data Sheet |
![]() Negotiable |
|
||||
![]() |
![]() M68AF031AL70B1U |
![]() STMicroelectronics |
![]() RAM Miscellaneous 256K (32Kx8) 70ns |
![]() Data Sheet |
![]() Negotiable |
|
||||
![]() |
![]() M68AF031AL70MS1U |
![]() STMicroelectronics |
![]() RAM Miscellaneous 256K (32Kx8) 70ns |
![]() Data Sheet |
![]() Negotiable |
|
||||
![]() |
![]() M68AF031AM70MS6T |
![]() STMicroelectronics |
![]() SRAM 256 KBIT (32K X 8) |
![]() Data Sheet |
![]() Negotiable |
|
||||
![]() |
![]() M68AF031AM70N6 |
![]() STMicroelectronics |
![]() SRAM WIRELESS FLASH |
![]() Data Sheet |
![]() Negotiable |
|
||||
![]() |
![]() M68AF127B |
![]() Other |
![]() |
![]() Data Sheet |
![]() Negotiable |
|
||||
(Hong Kong)









