Product Summary
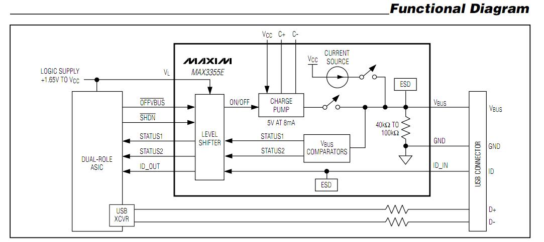
The MAX3355EEUD is a ±15kV ESD-Protected USB On-the-Go Charge Pump and Comparator in UCSP. The MAX3355EEUD integrates a charge pump and comparators to enable a system with an integrated USB on-the-go (OTG) dual-role transceiver to function as a USB OTG dual-role device. USB OTG facilitates the direct connection of peripherals and mobile devices such as PDAs, cellular phones, MP3 players, and digital cameras to one another without a host PC. The applications of the MAX3355EEUD are (1)Cell Phones; (2)PDAs; (3)MP3 Players; (4)Digital Cameras.
Parametrics
MAX3355EEUD absolute maximum ratings: (1)VCC, VL, VBUS, ID_IN: -0.3V to +6.0V; C+: (VCC - 0.3V) to +6V; C-: -0.3V to (VCC + 0.3V); (2)OFFVBUS, SHDN, STATUS1, STATUS2, ID_OUT: -0.3V to (VL + 0.3V); (3)VBUS Short Circuit to GND: Continuous; (4)Output Current (all other pins): ±15mA; (5)Continuous Power Dissipation: 520mW; (6)Operating Temperature Range: -40 to +85℃; (7)Storage Temperature Range: -65 to +150℃; (8)Junction Temperature: +150℃; (9)Lead Temperature (soldering, 10s): +300℃.
Features
MAX3355EEUD features: (1)Guaranteed 8mA (min) VBUS Charge-Pump Output; (2)±15kV ESD Protection on VBUS and ID_IN; (3)Up to +6.0V Backdrive Capability for VBUS; (4)+2.6V to +5.5V Operating Voltage Range; (5)VL Operates Down to +1.65V; (6)Guaranteed VBUS Input Impedance When Not Driven; (7)Automatic CLOAD Detection; (8)Comparators for Host Negotiation Protocol; (9)ID_IN Detection; (10)Available in 4 x 3 UCSP or 14-Pin TSSOP Package.
Diagrams

| Image | Part No | Mfg | Description | ![]() |
Pricing (USD) |
Quantity | ||||||||||||
|---|---|---|---|---|---|---|---|---|---|---|---|---|---|---|---|---|---|---|
![]() |
![]() MAX3355EEUD |
![]() Maxim Integrated Products |
![]() Charge Pumps |
![]() Data Sheet |
![]() Negotiable |
|
||||||||||||
![]() |
![]() MAX3355EEUD+T |
![]() Maxim Integrated Products |
![]() Charge Pumps USB On-the-Go Charge Pump |
![]() Data Sheet |
![]()
|
|
||||||||||||
![]() |
![]() MAX3355EEUD-T |
![]() Maxim Integrated Products |
![]() Charge Pumps |
![]() Data Sheet |
![]() Negotiable |
|
||||||||||||
![]() |
![]() MAX3355EEUD+ |
![]() Maxim Integrated Products |
![]() Charge Pumps USB On-the-Go Charge Pump |
![]() Data Sheet |
![]()
|
|
||||||||||||
(Hong Kong)










