Product Summary
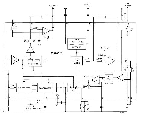
The TDA7021T integrated radio receiver circuit is for portable radios, stereo as well as mono, where a minimum of periphery is important in terms of small dimensions and low cost. The TDA7021T is fully compatible for applications using the low-voltage micro tuning system (MTS) . The TDA7021T has a frequency locked loop (FLL) system with an intermediate frequency of 76 kHz.
Parametrics
TDA7021T absolute maximum ratings: (1) Supply voltage: 7V; (2) Oscillator voltage: Vp-0.5 to Vp +0.5V; (3) Storage temperature range: -55 to +150°C; (4) Operating ambient temperature range: -10 to +70°C.
Features
TDA7021T features: (1) (1) RF input stage; (2) Mixer; (3) Local oscillator; (4) IF amplifier/limiter; (5) Frequency detector; (6) Mute circuit; (7) MTS compatible; (8) Loop amplifier; (9) Internal reference circuit; (10) Field-strength dependent channel separation control facility.
Diagrams

(Hong Kong)






