Product Summary
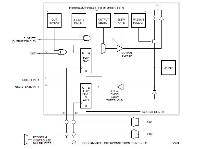
The XC3020A-7PC68C is a member of logic cell array family, and it offers the following enhancements over the popular XC3000 family. The XC3020A-7PC68C has additional interconnect resources to drive the I-inputs of TBUFs driving horizontal Longlines. The CLB Clock Enable input can be driven from a second vertical Longline. These two additions result in more efficient and faster designs when horizontal Longlines are used for data bussing.
Parametrics
XC3020A-7PC68C absolute maximum ratings: (1)VCC Supply voltage relative to GND: –0.5 to +7.0 V; (2)VIN Input voltage with respect to GND: –0.5 to VCC +0.5 V; (3)VTS Voltage applied to 3-state output: –0.5 to VCC +0.5 V; (4)TSTG Storage temperature (ambient): –65℃ to +150℃; (5)TSOL Maximum soldering temperature (10 s @ 1/16 in.): +260℃; (6)TJ Junction temperature plastic: +125℃; (7)TJ Junction temperature ceramic: +150℃.
Features
XC3020A-7PC68C features: (1)One member of Enhanced, high performance FPGA family with five device types; (2)Superset of the industry-leading XC3000 family ; (3)Additional programmable interconnection points.
Diagrams

![]() |
![]() XC3000 |
![]() Other |
![]() |
![]() Data Sheet |
![]() Negotiable |
|
||||
![]() |
![]() XC3000A |
![]() Other |
![]() |
![]() Data Sheet |
![]() Negotiable |
|
||||
![]() |
![]() XC3000L |
![]() Other |
![]() |
![]() Data Sheet |
![]() Negotiable |
|
||||
![]() |
![]() XC3020A-7PC84C |
![]() |
![]() IC LOGIC CL ARRAY 2000GAT 84PLCC |
![]() Data Sheet |
![]() Negotiable |
|
||||
![]() |
![]() XC3030-100PC44C |
![]() |
![]() IC LOGIC CL ARRAY 3000GAT 44PLCC |
![]() Data Sheet |
![]() Negotiable |
|
||||
![]() |
![]() XC3030-100PC68C |
![]() |
![]() IC LOGIC CL ARRAY 3000GAT 68PLCC |
![]() Data Sheet |
![]() Negotiable |
|
||||
(Hong Kong)









