Product Summary
The mrf1535nt1 is a RF Power Field-Effect Transistor. Designed for broadband commercial and industrial applications with frequencies to 520 MHz. The high gain and broadband performance of these devices make them ideal for large-signal, common source amplifier applications in 12.5 volt mobile FM equipment.
Parametrics
mrf1535nt1 absolute maximum ratings: (1)Drain-Source Voltage VDSS: -0.5, +40 Vdc; (2)Gate-Source Voltage VGS: ±20 Vdc; (3)Drain Current — Continuous ID: 6 Adc; (4)Total Device Dissipation @ TC = 25°C (1)PD: 135 W; (5)Storage Temperature Range Tstg: -65 to +150 °C; (6)Operating Junction Temperature TJ: 175 °C.
Features
mrf1535nt1 features: (1)Capable of Handling 20:1 VSWR, @ 15.6 Vdc, 520 MHz, 2 dB Overdrive; (2)Excellent Thermal Stability; (3)Characterized with Series Equivalent Large-Signal Impedance Parameters; (4)Broadband-Full Power Across the Band: 135-175 MHz, 400-470 MHz, 450-520 MHz; (5)Broadband UHF/VHF Demonstration Amplifier Information Available Upon Request; (6)N Suffix Indicates Lead-Free Terminations; (7)In Tape and Reel. T1 Suffix = 500 Units per 44 mm, 13 inch Reel.
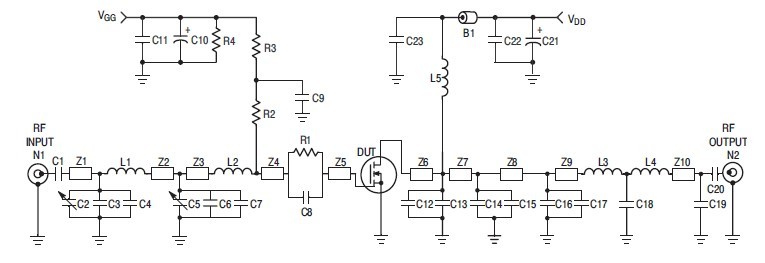
Diagrams

| Image | Part No | Mfg | Description | ![]() |
Pricing (USD) |
Quantity | ||||||||||||
|---|---|---|---|---|---|---|---|---|---|---|---|---|---|---|---|---|---|---|
![]() |
![]() MRF1535NT1 |
![]() Freescale Semiconductor |
![]() Transistors RF MOSFET Power RF LDMOS FET TO-272N |
![]() Data Sheet |
![]()
|
|
||||||||||||
| Image | Part No | Mfg | Description | ![]() |
Pricing (USD) |
Quantity | ||||||||||||
![]() |
![]() MRF1.6/5.6 |
![]() Other |
![]() |
![]() Data Sheet |
![]() Negotiable |
|
||||||||||||
![]() |
![]() MRF1.6/5.6-AP-2.5C |
![]() Hirose Connector |
![]() RF Connectors Obsolete |
![]() Data Sheet |
![]() Negotiable |
|
||||||||||||
![]() |
![]() MRF1.6/5.6-AP-59U |
![]() Hirose Connector |
![]() RF Connectors Obsolete |
![]() Data Sheet |
![]() Negotiable |
|
||||||||||||
![]() |
![]() MRF1.6/5.6-BCUPA |
![]() Hirose Connector |
![]() RF Connectors Obsolete |
![]() Data Sheet |
![]() Negotiable |
|
||||||||||||
![]() |
![]() MRF1.6/5.6-LPJ-179U |
![]() Hirose Connector |
![]() RF Connectors Obsolete |
![]() Data Sheet |
![]() Negotiable |
|
||||||||||||
![]() MRF1.6/5.6-LR-PC-1 |
![]() Hirose Connector |
![]() RF Connectors Obsolete |
![]() Data Sheet |
![]() Negotiable |
|
|||||||||||||
(Hong Kong)










