Product Summary
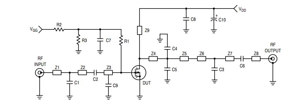
The mrf18030als is an N-Channel Enhancement -Mode Lateral MOSFET. Designed for GSM and EDGE base station applications with frequencies from 1.8 to 2.0 GHz. Suitable for FM, TDMA, CDMA and multicarrier amplifier applications. Specified for GSM 1805 - 1880 MHz.
Parametrics
mrf18030als absolute maximum ratings: (1)Drain-Source Voltage, VDSS: 65 Vdc; (2)Gate-Source Voltage, VGS: -0.5, +15 Vdc; (3)Total Device Dissipation, PD: 83.3W @ TC = 25°C; 0.48W/°C Derate above 25°C; (4)Storage Temperature Range, Tstg: - 65 to +150 °C; (5)Operating Junction Temperature, TJ: 200 °C.
Features
mrf18030als features: (1)Typical GSM Performance: Power Gain - 14 dB (Typ) @ 30 Watts; Efficiency - 50% (Typ) @ 30 Watts; (2)Internally Matched, Controlled Q, for Ease of Use; (3)High Gain, High Efficiency and High Linearity; (4)Integrated ESD Protection; (5)Designed for Maximum Gain and Insertion Phase Flatness; (6)Capable of Handling 5:1 VSWR, @ 26 Vdc, 30 W Output Power; (7)Excellent Thermal Stability; (8)Low Gold Plating Thickness on Leads, 40μ Nominal.; (9)in Tape and Reel. R3 Suffix = 250 Units per 32 mm, 13 inch Reel.
Diagrams

| Image | Part No | Mfg | Description | ![]() |
Pricing (USD) |
Quantity | ||||||
|---|---|---|---|---|---|---|---|---|---|---|---|---|
![]() |
![]() MRF18030ALSR3 |
![]() |
![]() IC MOSFET RF N-CHAN NI-400S |
![]() Data Sheet |
![]()
|
|
||||||
![]() |
![]() MRF18030ALSR5 |
![]() |
![]() IC MOSFET RF N-CHAN NI-400S |
![]() Data Sheet |
![]()
|
|
||||||
(Hong Kong)









