Product Summary
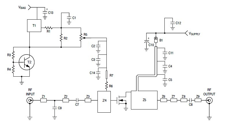
The mrf18085b is a RF Power Field-Effect Transistor. Designed for GSM and GSM EDGE base station applications with frequencies from 1.9 to 2.0 GHz. Suitable for TDMA, CDMA, and multicarrier amplifier applications.
Parametrics
mrf18085b absolute maximum ratings: (1)Drain-Source Voltage VDSS: -0.5, +65 Vdc; (2)Gate-Source Voltage VGS: ±15 Vdc; (4)Total Device Dissipation @ TC = 25°C (1)PD: 273 W; (5)Storage Temperature Range Tstg: -65 to +150 °C; (6)Operating Junction Temperature TJ: 200 °C.
Features
mrf18085b features: (1)Internally Matched, Controlled Q, for Ease of Use; (2)High Gain, High Efficiency and High Linearity; (3)Integrated ESD Protection; (4)Designed for Maximum Gain and Insertion Phase Flatness; (5)Capable of Handling 5:1 VSWR, @ 26 Vdc, 1.93 GHz, 90 Watts CW Output Power; (6)Excellent Thermal Stability; (7)Characterized with Series Equivalent Large-Signal Impedance Parameters; (8)Available with Low Gold Plating Thickness on Leads. L Suffix Indicates 40μ″ Nominal; (9)In Tape and Reel. R3 Suffix = 250 Units per 56 mm, 13 Inch Reel.
Diagrams

| Image | Part No | Mfg | Description | ![]() |
Pricing (USD) |
Quantity | ||||
|---|---|---|---|---|---|---|---|---|---|---|
![]() |
![]() MRF18085BLR3 |
![]() |
![]() MOSFET N-CHAN 85W 26V NI-78O |
![]() Data Sheet |
![]() Negotiable |
|
||||
![]() |
![]() MRF18085BLSR3 |
![]() Other |
![]() |
![]() Data Sheet |
![]() Negotiable |
|
||||
![]() |
![]() MRF18085BR3 |
![]() Other |
![]() |
![]() Data Sheet |
![]() Negotiable |
|
||||
(Hong Kong)









