Product Summary
The mrf18090ar3 is anN-Channel Enhancement -Mode Lateral MOSFET. Designed for GSM and GSM EDGE base station applications with frequencies from 1.8 to 2.0 GHz. Suitable for FM, TDMA, CDMA and multicarrier amplifier applications. To be used in Class AB for GSM and GSM EDGE cellular radio applications.
Parametrics
mrf18090ar3 absolute maximum ratings: (1)Drain-Source Voltage, VDSS: -0.5, +65 Vdc; (2)Gate-Source Voltage, VGS: -0.5, +15 Vdc; (3)Total Device Dissipation,PD: 250W @ TC = 25°C; 1.43W/°C Derate above 25°C; (4)Storage Temperature Range, Tstg: - 65 to +150 °C; (5)Case Operating Temperature, TC: 150 °C; (6)Operating Junction Temperature, TJ: 200 °C.
Features
mrf18090ar3 features: (1)Internally Matched for Ease of Use; (2)High Gain, High Efficiency and High Linearity; (3)Integrated ESD Protection; (4)Designed for Maximum Gain and Insertion Phase Flatness; (5)Excellent Thermal Stability; (6)Characterized with Series Equivalent Large-Signal Impedance Parameters; (7)RoHS Compliant; (8)In Tape and Reel. R3 Suffix = 250 Units per 56 mm, 13 inch Reel.
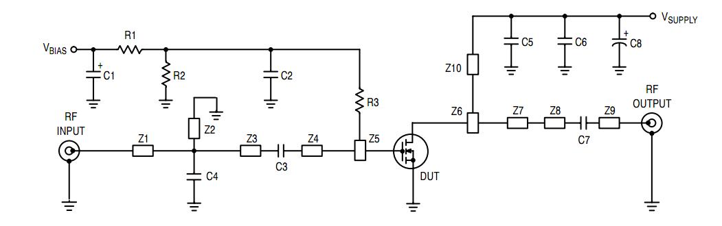
Diagrams

| Image | Part No | Mfg | Description | ![]() |
Pricing (USD) |
Quantity | ||||||
|---|---|---|---|---|---|---|---|---|---|---|---|---|
![]() |
![]() MRF18090AR3 |
![]() |
![]() IC MOSFET RF N-CHAN NI-880 |
![]() Data Sheet |
![]()
|
|
||||||
| Image | Part No | Mfg | Description | ![]() |
Pricing (USD) |
Quantity | ||||||
![]() |
![]() MRF1.6/5.6 |
![]() Other |
![]() |
![]() Data Sheet |
![]() Negotiable |
|
||||||
![]() |
![]() MRF1.6/5.6-AP-2.5C |
![]() Hirose Connector |
![]() RF Connectors Obsolete |
![]() Data Sheet |
![]() Negotiable |
|
||||||
![]() |
![]() MRF1.6/5.6-AP-59U |
![]() Hirose Connector |
![]() RF Connectors Obsolete |
![]() Data Sheet |
![]() Negotiable |
|
||||||
![]() |
![]() MRF1.6/5.6-BCUPA |
![]() Hirose Connector |
![]() RF Connectors Obsolete |
![]() Data Sheet |
![]() Negotiable |
|
||||||
![]() |
![]() MRF1.6/5.6-LPJ-179U |
![]() Hirose Connector |
![]() RF Connectors Obsolete |
![]() Data Sheet |
![]() Negotiable |
|
||||||
![]() MRF1.6/5.6-LR-PC-1 |
![]() Hirose Connector |
![]() RF Connectors Obsolete |
![]() Data Sheet |
![]() Negotiable |
|
|||||||
(Hong Kong)









