Product Summary
The mrf314a is an NPN silicon rf power transistor. It is designed for wideband large–signal driver and output amplifier stages in the 30–200 MHz frequency range.
Parametrics
mrf314a absolute maximum ratings: (1)Collector–Emitter Voltage VCEO: 35 Vdc; (2)Collector–Base Voltage VCBO: 65 Vdc; (3)Emitter–Base Voltage VEBO: 4.0 Vdc; (4)Collector Current — Continuous IC: 3.4 Adc; (5)Total Device Dissipation @ TC = 25℃ PD: 82 Watts, Derate above 25℃: 0.47 W/℃; (6)Storage Temperature Range Tstg: – 65 to +150 ℃.
Features
mrf314a features: (1)Guaranteed Performance at 150 MHz, 28 Vdc, Output Power = 30 Watts, Minimum Gain = 10 dB; (2)100% Tested for Load Mismatch at All Phase Angles with 30:1 VSWR; (3)Gold Metallization System for High Reliability Applications.
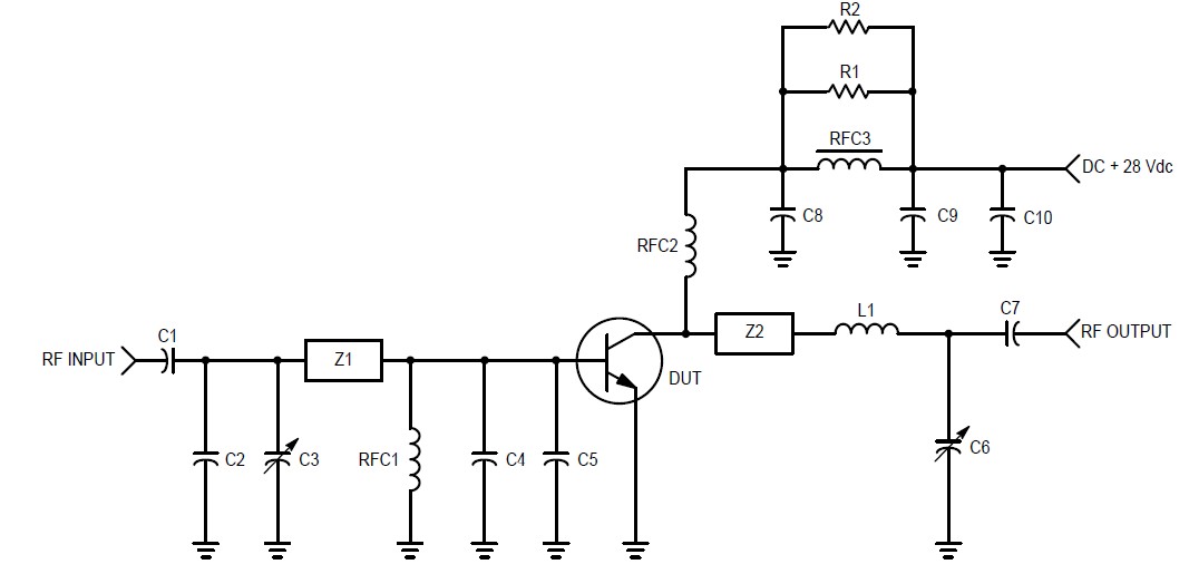
Diagrams

(Hong Kong)






