Product Summary
The mrf6404k is a RF power transistor. The mrf6404k is designed for 26 volts microwave large signal, common emitter, class AB linear amplifier applications operating in the range 1.8 to 2.0 GHz.
Parametrics
mrf6404k absolute maximum ratings: (1)Collector–Emitter Voltage, VCEO: 24 Vdc; (2)Collector–Emitter Voltage, VCES: 60 Vdc; (3)Emitter–Base Voltage, VEBO: 4 Vdc; (4)Collector–Current — Continuous, IC: 10 Adc; (5)Total Device Dissipation, PD: 125W @ TC = 25°C; 0.71W/°C Derate above 25°C; (6)Storage Temperature Range, Tstg: –65 to +150 °C; (7)Operating Junction Temperature, TJ: 200 °C.
Features
mrf6404k features: (1)Specified 26 Volts, 1.88 GHz Characteristics: Output Power — 30 Watts; Gain — 7.5 dB Min @ 30 Watts; Efficiency — 38% Min @ 30 Watts; (2)Characterized with Series Equivalent Large–Signal Parameters from 1.8 to 2.0 GHz; (3)To be used in Class AB for DCS1800 and PCS1900/Cellular Radio; (4)Gold Metallized, Emitter Ballasted for Long Life and Resistance to Metal Migration.
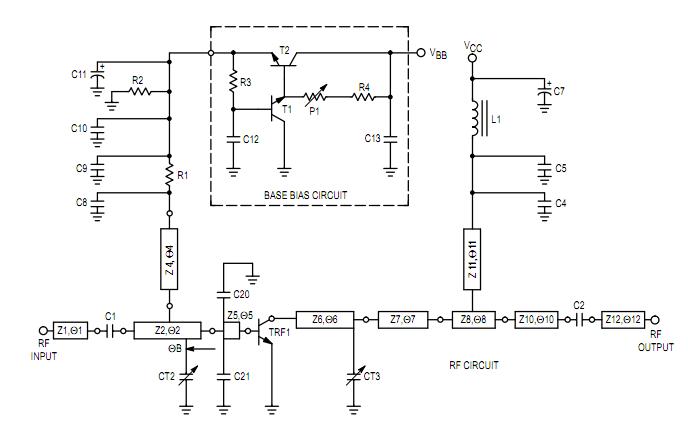
Diagrams

(Hong Kong)






