Product Summary
The mrf6s19140h is a RF Power Field Effect Transistor. It is esigned for PCN and PCS base station applications with frequencies from 1930 to 1990 MHz. The mrf6s19140h is suitable for TDMA, CDMA and multicarrier amplifier applications. It is used in Class AB for PCN-PCS/cellular radio and WLL applications.
Parametrics
mrf6s19140h absolute maximum ratings: (1)Drain-Source Voltage:-0.5V to +68V; (2)Gate-Source Voltage:-0.5V to +12V; (3)Storage Temperature Range:-65℃ to +150℃; (4)Case Operating Temperature:150℃; (5)Operating Junction Temperature:225℃.
Features
mrf6s19140h features: (1)Characterized with Series Equivalent Large-Signal Impedance Parameters; (2)Internally Matched for Ease of Use; (3)Qualified Up to a Maximum of 32 VDD Operation; (4)Integrated ESD Protection; (5)Optimized for Doherty Applications; (6)RoHS Compliant; (7)In Tape and Reel. R3 Suffix = 250 Units per 56 mm, 13 inch Reel.
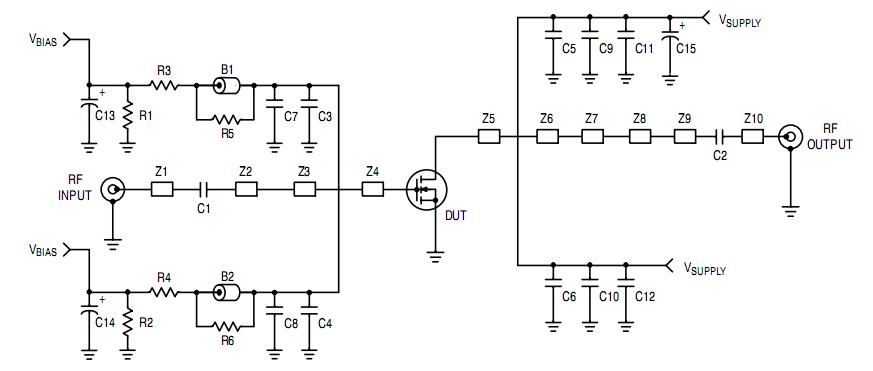
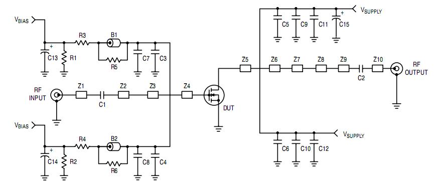
Diagrams

| Image | Part No | Mfg | Description | ![]() |
Pricing (USD) |
Quantity | ||||||||
|---|---|---|---|---|---|---|---|---|---|---|---|---|---|---|
![]() |
![]() MRF6S19140HR3 |
![]() Freescale Semiconductor |
![]() Transistors RF MOSFET Power HV6 28V 29W LDMOS NI880H |
![]() Data Sheet |
![]() Negotiable |
|
||||||||
![]() |
![]() MRF6S19140HR5 |
![]() Freescale Semiconductor |
![]() Transistors RF MOSFET Power HV6 28V 29W LDMOS NI880H |
![]() Data Sheet |
![]() Negotiable |
|
||||||||
![]() |
![]() MRF6S19140HSR3 |
![]() Freescale Semiconductor |
![]() Transistors RF MOSFET Power HV6 28V29W LDMOS NI880HS |
![]() Data Sheet |
![]()
|
|
||||||||
![]() |
![]() MRF6S19140HSR5 |
![]() Freescale Semiconductor |
![]() Transistors RF MOSFET Power HV6 28V29W LDMOS NI880HS |
![]() Data Sheet |
![]() Negotiable |
|
||||||||
(Hong Kong)









