Product Summary
The mrf555 is an NPN silicon RF low power transistor. It is designed primarily for wideband large signal predriver stages in the UHF frequency range.
Parametrics
mrf555 absolute maximum ratings: (1)Collector–Emitter Voltage VCEO: 16 Vdc; (2)Collector–Base Voltage VCBO: 36 Vdc; (3)Emitter–Base Voltage VEBO: 4.0 Vdc; (4)Collector Current - Continuous IC: 400 mAdc; (5)Operating Junction Temperature TJ: 150 °C; (6)Total Device Dissipation @ TC = 75°C: 40W, Derate above 75°C: 4.0mW/°C; (7)Storage Temperature Range Tstg: –55 to +150 °C.
Features
mrf555 features: (1)Specified @ 12.5 V, 470 MHz Characteristics @ Pout = 1.5 W Common Emitter Power Gain = 12.5 dB (Typ), Efficiency 60% (Typ); (2)Cost Effective PowerMacro Package; (3)Electroless Tin Plated Leads for Improved Solderability; (4)Circuit board photomaster available upon request by contacting RF Tactical Marketing in Phoenix, AZ.
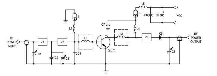
Diagrams

| Image | Part No | Mfg | Description | ![]() |
Pricing (USD) |
Quantity | ||||||||||||
|---|---|---|---|---|---|---|---|---|---|---|---|---|---|---|---|---|---|---|
![]() |
![]() MRF555T |
![]() Advanced Semiconductor, Inc. |
![]() Transistors RF Bipolar Small Signal RF Transistor |
![]() Data Sheet |
![]()
|
|
||||||||||||
![]() |
![]() MRF555 |
![]() Advanced Semiconductor, Inc. |
![]() Transistors RF Bipolar Small Signal RF Transistor |
![]() Data Sheet |
![]()
|
|
||||||||||||
(Hong Kong)









