Product Summary
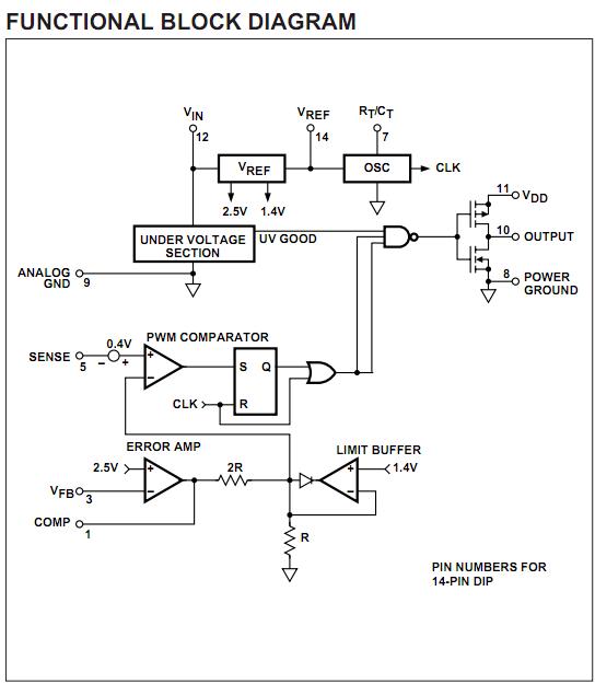
The TC28C43EPA is a current mode BiCMOS PWM control IC. With a low 1.0 mA supply current along with high drive current (0.7A peak) it provides a low cost solution for a PWM that operates to 500 kHz and directly drives MOSFETs up to HEX 3 size.
Parametrics
TC28C43EPA absolute maximum ratings: (1)Supply Voltage: 18V; (2)Maximum Chip Temperature: 150℃; (3)Storage Temperature: – 65 to +150℃; (4)Lead Temperature (Soldering, 10 sec): +300℃.
Features
TC28C43EPA features: (1)Low Power BiCMOS Design; (2)Tough CMOS Construction; (3)Low Supply Current: 1.0mA Typ @ 100kHz; (4)Wide Supply Voltage Operation: 8V to 15V; (5)Latch-Up Immunity: 500mA on Outputs; (6)Input Will Withstand Negative Inputs to – 5 Volts; (7)High Output Drive: 0.7A Peak (1.2A on 14-Pin and 16-Pin Versions); (8)2 kV ESD Protection; (9)Current Mode Control; (10)Fast Rise/Fall Time (Max): 60nsec @ 1000pF; (11)High Frequency Operation: 500kHz; (12)Clock Ramp Reset Current: 2.5mA ±10%; (13)Low Propagation Delay Current Amp to Output:140nsec Typ; (14)Pin Compatible with UC3843.
Diagrams

![]() |
![]() TC281 |
![]() Other |
![]() |
![]() Data Sheet |
![]() Negotiable |
|
||||||||||
![]() |
![]() TC285SPD-30 |
![]() Texas Instruments |
![]() Video ICs Impactron Hi Sens FT 1MPixel CCD |
![]() Data Sheet |
![]() Negotiable |
|
||||||||||
![]() |
![]() TC2896 |
![]() Other |
![]() |
![]() Data Sheet |
![]() Negotiable |
|
||||||||||
![]() |
![]() TC28B0617 |
![]() FerriShield |
![]() EMI/RFI Suppressors & Ferrites Split Cable Clamp Nylon Strap |
![]() Data Sheet |
![]()
|
|
||||||||||
![]() |
![]() TC28B0642 |
![]() FerriShield |
![]() EMI/RFI Suppressors & Ferrites Split Cable Clamp Nylon Strap |
![]() Data Sheet |
![]()
|
|
||||||||||
![]() |
![]() TC28B0805 |
![]() FerriShield |
![]() EMI/RFI Suppressors & Ferrites Split Cable Clamp Nylon Strap |
![]() Data Sheet |
![]()
|
|
||||||||||
(Hong Kong)








