Product Summary
The mrf1029 is an N-channel broadband RF power mosfet. The mrf1029 is designed primarily for wideband large–signal output and driver from 30–500 MHz.
Parametrics
mrf1029 absolute maximum ratings: (1)Drain–Source Voltage VDSS: 65 Vdc; (2)Drain–Gate Voltage VDGO: 65 Vdc; (3)Gate–Source Voltage VGS: ±40 Vdc; (4)Drain Current — Continuous ID: 1 Adc; (5)Total Device Dissipation @ TC = 25℃ PD: 24 Watts; (6)Storage Temperature Range Tstg: –65 to +150 ℃; (7)Operating Junction Temperature TJ: 200 ℃.
Features
mrf1029 features: (1)Typical Performance at 400 MHz, 28 Vdc Output Power = 4.0 Watts, Gain = 17 dB, Efficiency = 50%; (2)Excellent Thermal Stability, Ideally Suited for Class A Operation; (3)Facilitates Manual Gain Control, ALC and Modulation Techniques; (4)100% Tested for Load Mismatch at All Phase Angles with 30: 1 VSWR; (5)Low Crss – 0.8 pF Typical at VDS = 28 Volts.
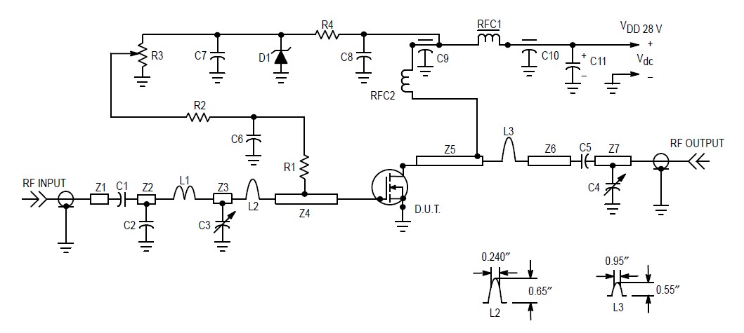
Diagrams

(Hong Kong)






