Product Summary
The mrf5s21090l is a microwave power transistor. The mrf5s21090l is designed for W-CDMA base station applications with frequencies from 2110 to 2170 MHz. Suitable for TDMA, CDMA and multicarrier amplifier applications. To be used i n Class AB for PCN - PCS/cel lular radi o and WLL applications.
Parametrics
mrf5s21090l absolute maximum ratings: (1)Drain-Source Voltage VDSS: 65 Vdc; (2)Gate-Source Voltage VGS: -0.5, +15 Vdc; (3)Total Device Dissipation @ TC = 25°C PD: 224Watts; (4)Storage Temperature Range Tstg: - 65 to +150 °C; (5)Operating Junction Temperature TJ: 200 °C.
Features
mrf5s21090l features: (1)Internally Matched, Controlled Q, for Ease of Use; (2)High Gain, High Efficiency and High Linearity; (3)Integrated ESD Protection; (4)Designed for Maximum Gain and Insertion Phase Flatness; (5)Capable of Handling 10:1 VSWR, @ 28 Vdc, 2140 MHz, 90 Watts CW Output Power; (6)Excellent Thermal Stability; (7)Characterized with Series Equivalent Large-Signal Impedance Parameters; (8)Qualified Up to a Maximum of 32 VDD Operation; (9)Available with Low Gold Plating Thickness on Leads. L Suffix Indicates 40μ″ Nominal; (10)In Tape and Reel. R3 Suffix = 250 Units per 56 mm, 13 inch Reel.
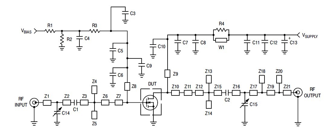
Diagrams

| Image | Part No | Mfg | Description | ![]() |
Pricing (USD) |
Quantity | ||||
|---|---|---|---|---|---|---|---|---|---|---|
![]() |
![]() MRF5S21090LR3 |
![]() Other |
![]() |
![]() Data Sheet |
![]() Negotiable |
|
||||
![]() |
![]() MRF5S21090LSR3 |
![]() Other |
![]() |
![]() Data Sheet |
![]() Negotiable |
|
||||
(Hong Kong)









