Product Summary
The MRF6P3300H is a RF Power Field Effect Transistor. It is designed for broadband commercial and industrial applications with frequencies up to 1000 MHz. The high gain and broadband performance of the MRF6P3300H make it ideal for large-signal, common-source amplifier applications in 28 volt base station equipment.
Parametrics
MRF6P3300H absolute maximum ratings: (1)Drain-Source Voltage, VDSS: -0.5, +68 Vdc; (2)Gate-Source Voltage ,VGS: -0.5, +12 Vdc; (3)Total Device Dissipation, PD: 700W at TC = 25℃; 4W/℃ at Derate above 25℃; (4)Storage Temperature Range, Tstg: - 65 to +150℃; (5)Operating Junction Temperature, TJ: 200℃; (6)CW Operation, CW: 220 W.
Features
MRF6P3300H features: (1)Typical Single-Carrier N-CDMA Performance @ 880 MHz: VDD = 28 Volts,IDQ = 1600 mA, Pout = 47 Watts Avg., IS-95 CDMA (Pilot, Sync, Paging,Traffic Codes 8 Through 13). Channel Bandwidth = 1.2288 MHz. PAR =9.8 dB @ 0.01% Probability on CCDF.Power Gain: 20 dB; Drain Efficiency: 30% ACPR @ 750 kHz Offset: -47.1 dBc in 30 kHz Bandwidth; (2)Capable of Handling 10:1 VSWR, @ 28 Vdc, 880 MHz, 220 Watts CW Output Power; (3)Characterized with Series Equivalent Large-Signal Impedance Parameters; (4)Internally Matched for Ease of Use; (5)Device Designed for Push-Pull Operation Only; (6)Qualified Up to a Maximum of 32 VDD Operation; (7)Integrated ESD Protection; (8)Lower Thermal Resistance Package; (9)Designed for Lower Memory Effects and Wide Instantaneous Bandwidth Applications; (10)Low Gold Plating Thickness on Leads, 40μ Nominal; (11)Pb-Free and RoHS Compliant; (12)In Tape and Reel. R3 Suffix = 250 Units per 56 mm, 13 inch Reel.
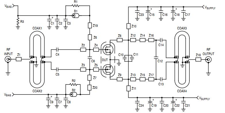
Diagrams

| Image | Part No | Mfg | Description | ![]() |
Pricing (USD) |
Quantity | ||||
|---|---|---|---|---|---|---|---|---|---|---|
![]() |
![]() MRF6P3300HR3 |
![]() |
![]() MOSFET RF N-CH 32V 300W NI-860C3 |
![]() Data Sheet |
![]() Negotiable |
|
||||
![]() |
![]() MRF6P3300HR5 |
![]() |
![]() MOSFET RF N-CH 32V 300W NI-860C3 |
![]() Data Sheet |
![]() Negotiable |
|
||||
(Hong Kong)









