Product Summary
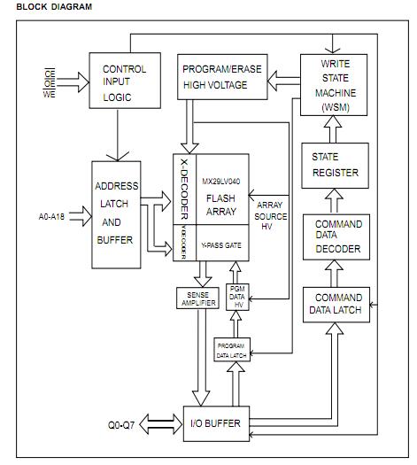
The MX29LV040TC-55 is a 4-mega bit Flash memory organized as 512K bytes of 8 bits. MXICs Flash memories offer the most cost-effective and reliable read/write non-volatile random access memory. The MX29LV040TC-55 is packaged in 32-pin PLCC and TSOP. It is designed to be reprogrammed and erased in system or in standard EPROM programmers.
Parametrics
MX29LV040TC-55 absolute maximum ratings: (1)Storage Temperature: -65 to +150℃; (2)Ambient Temperature with Power Applied: -65 to +125℃; (3)Voltage with Respect to Ground, VCC: -0.5 V to +4.0 V; A9, OE, and RESET: -0.5 V to +12.5 V; All other pins: -0.5 V to VCC +0.5 V; (4)Output Short Circuit Current: 200 mA.
Features
MX29LV040TC-55 features: (1)Extended single - supply voltage range 2.7V to 3.6V; (2)524,288 × 8 only; (3)Single power supply operation - 3.0V only operation for read, erase and program operation; (4)Fast access time: 55R/70/90ns; (5)Low power consumption; (6)Command register architecture; (7)Auto Erase (chip & sector) and Auto Program; (8)Erase suspend/Erase Resume.
Diagrams

![]() |
![]() MX29F001B |
![]() Other |
![]() |
![]() Data Sheet |
![]() Negotiable |
|
||||
![]() |
![]() MX29F001T |
![]() Other |
![]() |
![]() Data Sheet |
![]() Negotiable |
|
||||
![]() |
![]() MX29F001T/B |
![]() Other |
![]() |
![]() Data Sheet |
![]() Negotiable |
|
||||
![]() |
![]() MX29F002 |
![]() Other |
![]() |
![]() Data Sheet |
![]() Negotiable |
|
||||
![]() |
![]() MX29F002N |
![]() Other |
![]() |
![]() Data Sheet |
![]() Negotiable |
|
||||
![]() |
![]() MX29F002TTI-12 |
![]() Other |
![]() |
![]() Data Sheet |
![]() Negotiable |
|
||||
(Hong Kong)








